Contact

Post:

CIVIL AVIATION AUTHORITY OF MALAYSIA
AERONAUTICAL INFORMATION SERVICES
AIR TRAFFIC CONTROL TOWER (TOWER WEST)
JALAN KLIA 2/4,
64000 KLIA,
SELANGOR DARUL EHSAN
MALAYSIA.

Tel: 6-03-8778 4106

Email: ais@caam.gov.my

URL: aip.caam.gov.my

AIC for Malaysia

AIC

02/25

Effective Date: 12 JUN 2025

Publication Date: 12 JUN 2025

  PROCEDURE FOR EXTENSION OF AIR TRAFFIC SERVICES OPERATION HOURS
UPON REQUEST FROM AIR OPERATORS

1  INTRODUCTION

1.1 The extension of air traffic services (ATS) operation hours is a critical process that enables air operators to request services outside of established aerodrome operating hours. This procedure outlines the process for the safe, efficient, and timely approval and implementation of such extensions, while ensuring compliance with regulatory and operational requirements.
1.2 Before applying for an extension of Air Traffic Services Unit (ATSU) operating hours, air operators shall first obtain approval from the airport operator and other relevant stakeholders, as applicable.

2  PURPOSE

2.1 The purpose of this circular is to:
  1. Standardize the process for handling requests for ATSU operational hour extensions; and

  2. Ensure proper coordination among relevant stakeholders, such as air traffic control units, air operators, airport operators, government agencies, etc.

3  EXTENSION REQUEST CATEGORIES AND APPLICATION PROCEDURES

3.1 Scheduled Extension Requests
3.1.1 Scheduled extension are pre-planned extensions, which are requested well in advance for reasons such as seasonal schedules, new route inaugurations, or specific operational needs. These include:
  1. Festive seasons/holidays;

  2. Chartered flights; and

  3. Military operations.

3.1.2 Submit requests using Extension of ATS Operation Hours Application Form (see Appendix 1) at least one (1) month in advance of the planned schedule month.
3.1.3 Approval is subject to ATS resource availability, operational feasibility, and regulatory compliance.
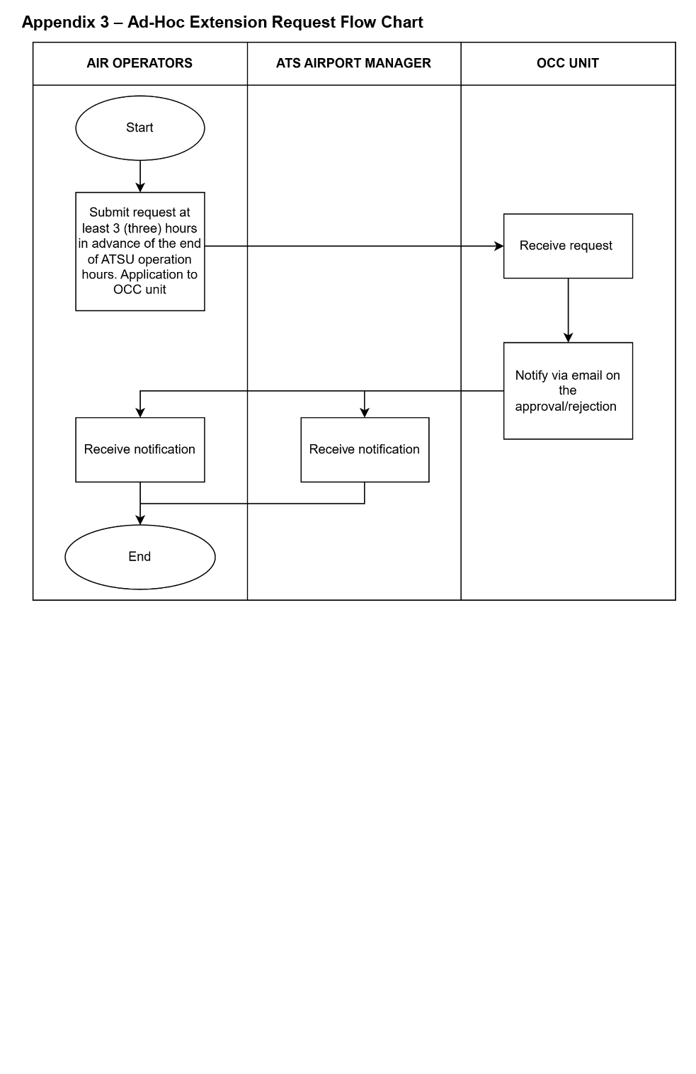
3.2 Ad-Hoc Extension Requests
3.2.1 Ad-hoc requests arise from urgent or unforeseen circumstances, such as:
  1. Delayed actual scheduled flights, i.e. delay in arrivals/departures, diversions;

  2. Ad-hoc chartered flights; and

  3. Ad-hoc military/state flights.

3.2.2 Submit requests using Extension of ATS Operation Hours Application Form (see Appendix 1) in accordance with the following conditions:
  1. Extension beyond the published operation hours: Requests must be submitted at least three (3) hours before the scheduled end of ATSU operation hours; and

  2. Early operation before the published operation hours: Requests must be submitted at least three (3) hours prior to the end of ATSU operation hours on the preceding day.

3.2.3 The request should include flight details, aircraft type, reason for extension, proposed extended hours, and expected traffic volume (See Appendix 1 - Extension of ATS Operation Hours Application Form).
3.2.4 Approval is subject to real-time operational capacity and feasibility, due to the air traffic control officers (ATCOs) roster already being published by the stations.
3.3 Air operators are responsible for liaising with relevant aerodrome operators and other agencies (CIQ; etc) to secure extension of aerodrome service. This is to ensure that all necessary coordination with relevant parties (NSCM-MAHB; etc) has been done and approved before submitting request to CAAM.
3.4 For scheduled extension requests, air operators shall submit requests with a completed Extension of ATS Operating Hours Application Form, accompanied by an official request letter addressed to the Chief Executive Officer (CEO) of CAAM. Submissions must be sent via email to CAAM’s Operations Control Centre (OCC) at occ.group@caam.gov.my.
3.5 For ad-hoc extension requests, air operators shall submit requests with a completed Extension of ATS Operating Hours Application Form via email to CAAM’s Operations Control Centre (OCC) at occ.group@caam.gov.my.
3.6 Air operators shall adhere strictly to the approved flight schedule (departure/arrival times) to ensure compliance with ATCO duty period limitations under CAD 11, Chapter 2. Any amendments or retiming of the flight schedule require the submission of a new request.

4  APPENDICES

4.1 List of appendices are as follows:
  1. Appendix 1 – Extension of ATS Operation Hours Application Form;

  2. Appendix 2 – Scheduled Extension Request Flow Chart; and

  3. Appendix 3 – Ad-Hoc Extension Request Flow Chart.

5  CONTACTS

5.1 For further information or to provide feedback, please contact CAAM’s Operations Control Centre (OCC) at 03-8529 1221 (office hours only) or via email at occ.group@caam.gov.my (beyond office hours).

-END-